中注协刚刚公布了22年CPA考试大纲,就公布了报名简章,报名时间和考试时间已经确定,接下来,就该好好收心准备考试了!
今年注册会计师考试大纲也存在着一些变化,本着“逢新必考”的原则,哪怕是微调的考点,也会成为考试的重点和热点,所以虽然变化少,同学们依然需要重点关注。斯尔教研团队就为大家准备了注会6科大纲变动内容汇总,部分内容展示如下:



完整内容可以添加斯尔学习规划师领取~

斯尔教育老师们也就考纲变化给出了自己的看法,具体可以查看老师微博哦!微博上也会实时更新有关考试的相关内容。
会计——蒋明乐老师

1.鉴于目前准则趋于稳定,所以《会计》科目今年从总体来看并无较大变动;
2.基于“逢新必考”的原则,哪怕是微调的考点,也会成为考试的重点和热点,所以虽然变化少,但依然需要关注!
3.如果基础比较薄弱的同学,建议先用#先学班#的课程夯实一下基础,以便更好的进行基础进阶!
4. 自觉学的不错的同学也不要翘尾巴,通过历年考试来看,人家叫【参考】大纲、【参考】教材绝对没毛病,需要持续关注实务热点问题,以更好的达到综合运用能力!
审计——金鑫松老师

核心变化:
1)新增“注册会计师审计、政府审计与内部审计”的概念辨析;分析:小幅变动,影响单选题、多选题,预计1~2分。
2)调整第五章相关考点为“不同信息技术环境下的信息管理”;分析:小幅变动,影响不大。
3)新增在集团审计中对“合并过程及期后事项”的考虑;分析:小幅补充,历史曾在简答题中考核过,本年纳入教材,影响分值1~2分。
4)新增“其他情形下关键审计事项部分的形式和内容”,丰富关键审计事项的相关理论;分析:影响较大,预计影响简答题,分值2~3分。
5)新增“内部控制审计和财务报表审计的区别”“内部控制审计的定义和范围”等知识点;分析:中等幅度调整,丰富了相关概念,但在2021年的《打好基础》中已经做了提前收录,影响单选题、多选题,预计1~2分。
6)新增内部控制审计中的若干详细实务要求,例如对期后事项的考虑、获取书面声明、存在重大缺陷的迹象等。分析:中等幅度调整,丰富了相关实务要求,影响单选题、多选题、简单题,预计2~3分。
7)新增“会计师事务所质量管理体系”的相关应用指南的内容。分析:重大变动,影响简答题,预计3~5分。
财管——郭劲男老师

1.能力等级提高的知识点
️杜邦分析体系:2-3,该考点原本就是主观题重要考点,且综合性较强,能力等级提升对考试影响不大
️复利/年金终值和现值:2-3,该考点每年主观题必考,现值的概念和运用贯穿财务管理,考查灵活性和综合性皆具,能力等级提升对考试影响不大
️普通股的期望报酬率:2-3,保持普通股和债券的期望报酬率重要性一致,两个考点的历史考频和考查方式也大体相当,能力等级提升对考试影响不大
️变动成本法️️️:1-3,该考点能力等级大幅提升,意味着客观题考查到主观题考查的变化,且根据2021年同学们的反馈来看,也确实考查了主观题,需特别注意!
2.能力等级降低的知识点
️利率的期限结构和资本结构理论:3-2,减少纯理论考查,原本该部分考点主要考查客观题,能力等级降低对考试影响不大
️售后租回:3-1,属于特殊业务且历史考查率很低,能力等级的降低符合考情,也意味着该考点未来也不会重点考查
️作业成本管理系统:2-1,内容少考频低,能力等级降低合理
️内部转移价格:3-2,教材修订后只保留了基础理论,主观题考查概率低,能力等级降低合理,也意味着该考点涉及的教材内容预计不会进一步扩充。
税法——陈硕老师

最开心的一件事就是发现去年我提交的对于税法大纲和教材的修订意见被认可并收录反映在了新的大纲中。总的来说大纲变化不大,将一些比较重要的改动内容帮大家总结如下:
增值税部分:
1.将原本分散在两个章节中的,征收率和计税方法的部分内容进行了整合重组,更加有利于知识的理解吸收;
2.将转让不动产、跨县市建筑服务、不动产租赁、房地产开发等特殊行业的内容,从过去应纳税额的计算中独立出来,成为单独一节“特定应税行为的增值税计征方法”,更符合大家的学习理解逻辑;
3.进口环节增值税管理、出口货物劳务和跨境应税行为增值税退(免)税政策等级要求有所提升;另有少部分无关紧要的项目能力等级予以下调,更贴近于实务和考情;
个人所得税部分:
1.将过去分布在两章节中的税率、应纳税额的确定和应纳税额的计算的内容进行了整合重组,逻辑更通顺,也更符合大家的学习理解习惯;
2.财产租赁所得应纳税额的计算能力等级要求从2提升至3,更加贴合历年的真实考情;
3.大纲中将去年大纲中混在一起的“应纳税额计算中的特殊问题”单独分项列示,并逐项赋予了新的能力等级要求(但内容并没有实质性新增),其中能力等级要求为3的需要在学习中予以关注。
以上就是税法大纲的实质性变动内容。
另外还要提示一句,由于今年我国新的《印花税法》即将正式实施,预计今年教材第十一章中的印花税的内容将会重新编写。提前开始学习的同学,印花税的内容可以留到后面新教材下发之后再学哦。
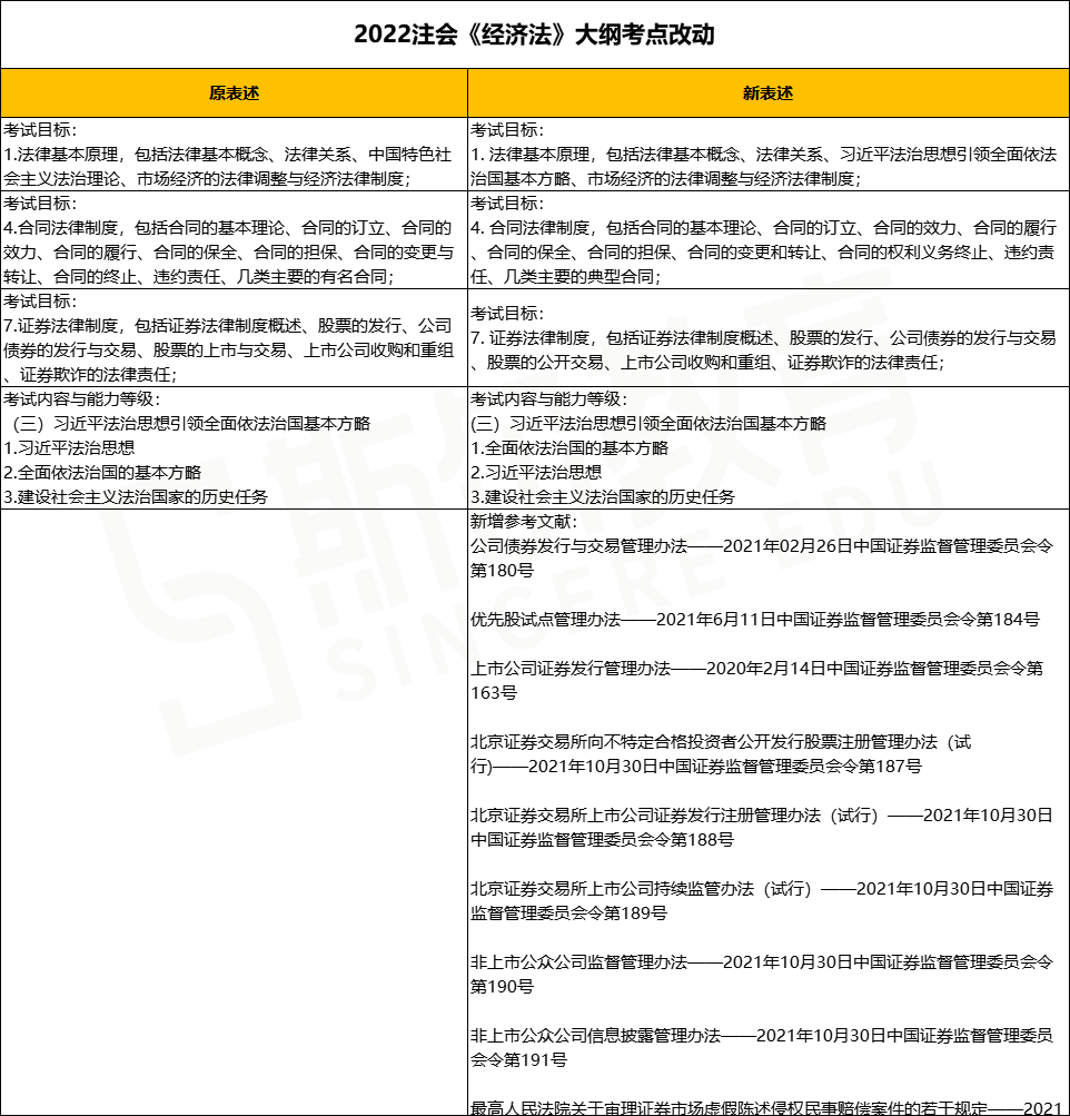
经济法——崔宇老师

22年的经济法对于大家真的友好了很多!整体来看几乎没有实质的改动,只是调整了个别细微的表述,我帮大家看了参考文献和法规的范围,新收录的法律法规主要影响都集中在证券法这一章,可能会涉及到修改的知识点包括公司债券、虚假陈述、上市公司信息披露还有非上市公众公司;可能涉及到新增的考点主要是北京证券交易所的相关规定。
今年的改动内容小是备考经济法的“好年景”,公司法和破产法等法律都在修订中,说不定23年、24年就会影响到考试,所以今年要备考的同学们一定要努力加油了!
战略——于竞博老师

总体来看,CPA战略大纲变动较小,影响不大,跟着我,放宽心。主要变动有:
1.原有“第四章战略管理中的权力与利益相关者”挪至第一章,整体影响不大,大概率只是顺序调整和文字的细微修改;
2.国际化经营战略新增“全球价值链中的企业国际化经营”,预计篇幅不会太多,更多是与实务发展相结合;
3.第五章第一节新增了“公司治理与战略管理”,预计篇幅不会太多,更多是与实务发展相结合,可能与ESG主题(不知道的,提前搜搜看)相关;
4.参考法规新增《上市公司治理准则》,预计该内容主要影响公司治理中内部治理结构的相关表述,实质影响不大,只是会更贴近《经济法》的措辞。
5.第六章结构发生调整,将“企业面对的主要风险”单独成节。
6.钻石模型变成了“企业内部环境分析”工具?
2022年注册会计师考试大纲已经公布,预计教材也将于3月份下发,备考之旅正式开始,你还在等吗?其实难的不是注会,而是坚持,所以打起精神,加油向前看!而我们也将一直陪伴你们左右,助力每一个梦想>>>点击查看